banner
Household Appliances

banner

Home Household Appliances

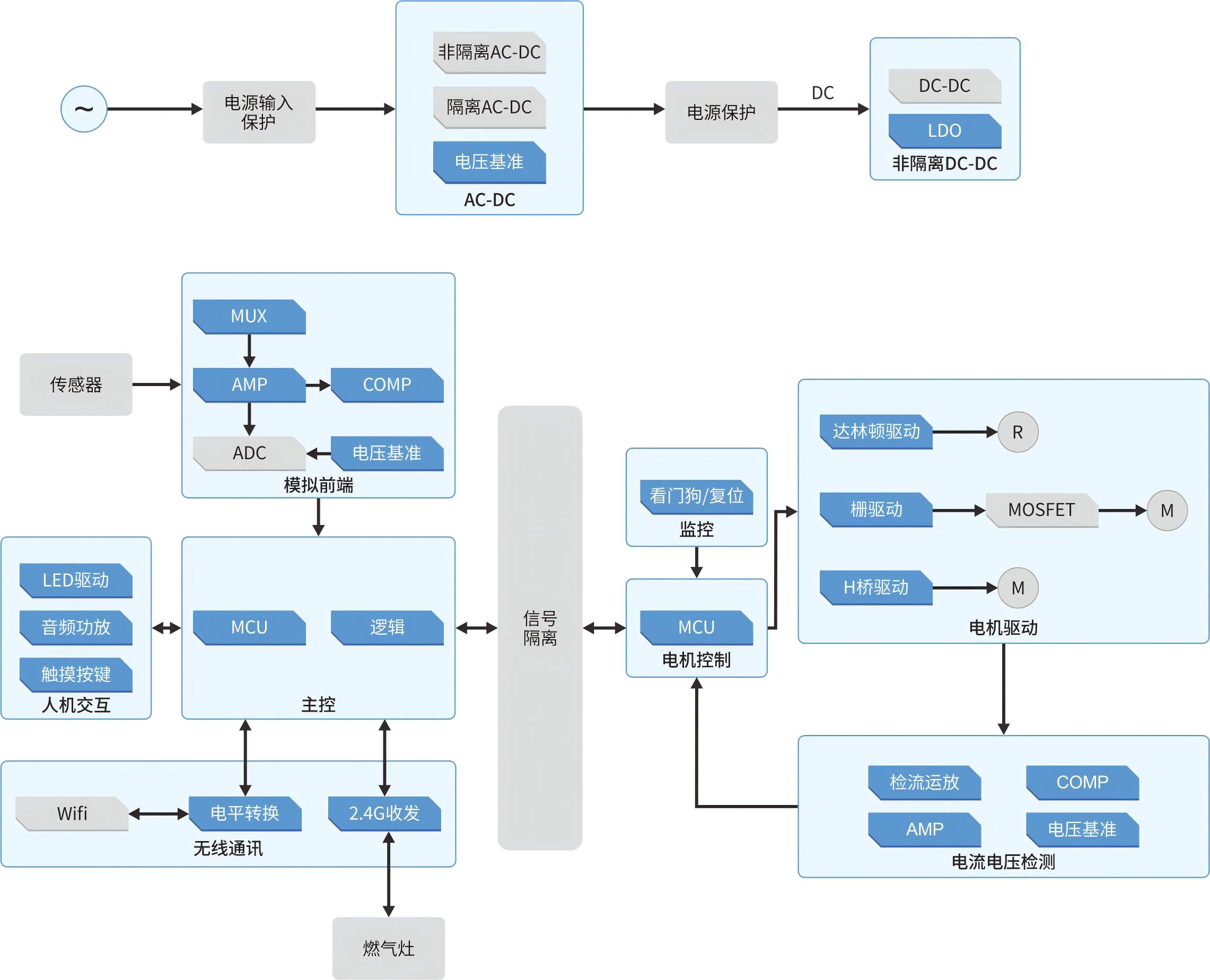
Range Hood and dishwasher Application Map

leave a message

leave a message
If you are interested in our products and want to know more details,please leave a message here,we will reply you as soon as we can.
submit

home

products

Contact Us